🎉 Copied!  | @startuml
actor actor
actor/ "actor/"
agent agent
artifact artifact
boundary boundary
card card
circle circle
cloud cloud
collections collections
component component
control control
database database
entity entity
file file
folder folder
frame frame
hexagon hexagon
interface interface
label label
node node
package package
person person
queue queue
rectangle rectangle
stack stack
storage storage
usecase usecase
usecase/ "usecase/"
@enduml
| You can optionaly put text using bracket [] for a long description. 🎉 Copied!  | @startuml
folder folder [
This is a <b>folder
----
You can use separator
====
of different kind
....
and style
]
node node [
This is a <b>node
----
You can use separator
====
of different kind
....
and style
]
database database [
This is a <b>database
----
You can use separator
====
of different kind
....
and style
]
usecase usecase [
This is a <b>usecase
----
You can use separator
====
of different kind
....
and style
]
card card [
This is a <b>card
----
You can use separator
====
of different kind
....
and style
<i><color:blue>(add from V1.2020.7)</color></i>
]
@enduml
|
We can declare element using some short forms. | Long form Keyword | Short form Keyword | Long form example | Short form example | Ref. | actor | :a: | actor actor1 | :actor2: | Actors | component | [c] | component component1 | [component2] | Components | interface | ()i | interface interface1 | () "interface2" | Interfaces | usecase | (u) | usecase usecase1 | (usecase2) | Usecases |
Actor 🎉 Copied!  | @startuml
actor actor1
:actor2:
@enduml
| NB: There is an old syntax for actor with guillemet which is now deprecated and will be removed some days. Please do not use in your diagram.Component 🎉 Copied!  | @startuml
component component1
[component2]
@enduml
|
Interface 🎉 Copied!  | @startuml
interface interface1
() "interface2"
label "//interface example//"
@enduml
|
Usecase 🎉 Copied!  | @startuml
usecase usecase1
(usecase2)
@enduml
|
You can create simple links between elements with or without labels: 🎉 Copied!  | @startuml
node node1
node node2
node node3
node node4
node node5
node1 -- node2 : label1
node1 .. node3 : label2
node1 ~~ node4 : label3
node1 == node5
@enduml
| It is possible to use several types of links: 🎉 Copied!  | @startuml
artifact artifact1
artifact artifact2
artifact artifact3
artifact artifact4
artifact artifact5
artifact artifact6
artifact artifact7
artifact artifact8
artifact artifact9
artifact artifact10
artifact1 --> artifact2
artifact1 --* artifact3
artifact1 --o artifact4
artifact1 --+ artifact5
artifact1 --# artifact6
artifact1 -->> artifact7
artifact1 --0 artifact8
artifact1 --^ artifact9
artifact1 --(0 artifact10
@enduml
| You can also have the following types: 🎉 Copied!  | @startuml
cloud cloud1
cloud cloud2
cloud cloud3
cloud cloud4
cloud cloud5
cloud1 -0- cloud2
cloud1 -0)- cloud3
cloud1 -(0- cloud4
cloud1 -(0)- cloud5
@enduml
| or another example: 🎉 Copied!  | @startuml
actor foo1
actor foo2
foo1 <-0-> foo2
foo1 <-(0)-> foo2
(ac1) -le(0)-> left1
ac1 -ri(0)-> right1
ac1 .up(0).> up1
ac1 ~up(0)~> up2
ac1 -do(0)-> down1
ac1 -do(0)-> down2
actor1 -0)- actor2
component comp1
component comp2
comp1 *-0)-+ comp2
[comp3] <-->> [comp4]
boundary b1
control c1
b1 -(0)- c1
component comp1
interface interf1
comp1 #~~( interf1
:mode1actor: -0)- fooa1
:mode1actorl: -ri0)- foo1l
[component1] 0)-(0-(0 [componentC]
() component3 )-0-(0 "foo" [componentC]
[aze1] #-->> [aze2]
@enduml
|
[Ref. QA-547 and QA-1736] ⎘ See all type on Appendix. Similar as Bracketed class relations (linking or arrow) styleLine style It's also possible to have explicitly bold, dashed, dotted, hidden or plain arrows:
🎉 Copied!  | @startuml
node foo
title Bracketed line style without label
foo --> bar
foo -[bold]-> bar1
foo -[dashed]-> bar2
foo -[dotted]-> bar3
foo -[hidden]-> bar4
foo -[plain]-> bar5
@enduml
|
🎉 Copied!  | @startuml
title Bracketed line style with label
node foo
foo --> bar : ∅
foo -[bold]-> bar1 : [bold]
foo -[dashed]-> bar2 : [dashed]
foo -[dotted]-> bar3 : [dotted]
foo -[hidden]-> bar4 : [hidden]
foo -[plain]-> bar5 : [plain]
@enduml
| [Adapted from QA-4181]Line color 🎉 Copied!  | @startuml
title Bracketed line color
node foo
foo --> bar
foo -[#red]-> bar1 : [#red]
foo -[#green]-> bar2 : [#green]
foo -[#blue]-> bar3 : [#blue]
foo -[#blue;#yellow;#green]-> bar4
@enduml
|
Line thickness 🎉 Copied!  | @startuml
title Bracketed line thickness
node foo
foo --> bar : ∅
foo -[thickness=1]-> bar1 : [1]
foo -[thickness=2]-> bar2 : [2]
foo -[thickness=4]-> bar3 : [4]
foo -[thickness=8]-> bar4 : [8]
foo -[thickness=16]-> bar5 : [16]
@enduml
| [Adapted from QA-4949]Mix 🎉 Copied!  | @startuml
title Bracketed line style mix
node foo
foo --> bar : ∅
foo -[#red,thickness=1]-> bar1 : [#red,1]
foo -[#red,dashed,thickness=2]-> bar2 : [#red,dashed,2]
foo -[#green,dashed,thickness=4]-> bar3 : [#green,dashed,4]
foo -[#blue,dotted,thickness=8]-> bar4 : [blue,dotted,8]
foo -[#blue,plain,thickness=16]-> bar5 : [blue,plain,16]
foo -[#blue;#green,dashed,thickness=4]-> bar6 : [blue;green,dashed,4]
@enduml
|
You can change the color or style of individual arrows using the inline following notation: #color;line.[bold|dashed|dotted];text:color
🎉 Copied!  | @startuml
node foo
foo --> bar : normal
foo --> bar1 #line:red;line.bold;text:red : red bold
foo --> bar2 #green;line.dashed;text:green : green dashed
foo --> bar3 #blue;line.dotted;text:blue : blue dotted
@enduml
| [Ref. QA-3770 and QA-3816][See similar feature on class diagram] You can change the color or style of individual element using the following notation: #[color|back:color];line:color;line.[bold|dashed|dotted];text:color
🎉 Copied!  | @startuml
agent a
cloud c #pink;line:red;line.bold;text:red
file f #palegreen;line:green;line.dashed;text:green
node n #aliceblue;line:blue;line.dotted;text:blue
@enduml
|
🎉 Copied!  | @startuml
agent a
cloud c #pink;line:red;line.bold;text:red [
c
cloud description
]
file f #palegreen;line:green;line.dashed;text:green {
[c1]
[c2]
}
frame frame {
node n #aliceblue;line:blue;line.dotted;text:blue
}
@enduml
| [Ref. QA-6852] Here are the nestable elements: 🎉 Copied!  | @startuml
artifact artifact {
}
card card {
}
cloud cloud {
}
component component {
}
database database {
}
file file {
}
folder folder {
}
frame frame {
}
hexagon hexagon {
}
node node {
}
package package {
}
queue queue {
}
rectangle rectangle {
}
stack stack {
}
storage storage {
}
@enduml
|
Example with one level 🎉 Copied!  | @startuml
artifact artifactVeryLOOOOOOOOOOOOOOOOOOOg as "artifact" {
file f1
}
card cardVeryLOOOOOOOOOOOOOOOOOOOg as "card" {
file f2
}
cloud cloudVeryLOOOOOOOOOOOOOOOOOOOg as "cloud" {
file f3
}
component componentVeryLOOOOOOOOOOOOOOOOOOOg as "component" {
file f4
}
database databaseVeryLOOOOOOOOOOOOOOOOOOOg as "database" {
file f5
}
file fileVeryLOOOOOOOOOOOOOOOOOOOg as "file" {
file f6
}
folder folderVeryLOOOOOOOOOOOOOOOOOOOg as "folder" {
file f7
}
frame frameVeryLOOOOOOOOOOOOOOOOOOOg as "frame" {
file f8
}
hexagon hexagonVeryLOOOOOOOOOOOOOOOOOOOg as "hexagon" {
file f9
}
node nodeVeryLOOOOOOOOOOOOOOOOOOOg as "node" {
file f10
}
package packageVeryLOOOOOOOOOOOOOOOOOOOg as "package" {
file f11
}
queue queueVeryLOOOOOOOOOOOOOOOOOOOg as "queue" {
file f12
}
rectangle rectangleVeryLOOOOOOOOOOOOOOOOOOOg as "rectangle" {
file f13
}
stack stackVeryLOOOOOOOOOOOOOOOOOOOg as "stack" {
file f14
}
storage storageVeryLOOOOOOOOOOOOOOOOOOOg as "storage" {
file f15
}
@enduml
|
Other example 🎉 Copied!  | @startuml
artifact Foo1 {
folder Foo2
}
folder Foo3 {
artifact Foo4
}
frame Foo5 {
database Foo6
}
cloud vpc {
node ec2 {
stack stack
}
}
@enduml
|
🎉 Copied!  | @startuml
node Foo1 {
cloud Foo2
}
cloud Foo3 {
frame Foo4
}
database Foo5 {
storage Foo6
}
storage Foo7 {
storage Foo8
}
@enduml
|
Full nesting Here is all the nested elements: 🎉 Copied!  | @startuml
artifact artifact {
card card {
cloud cloud {
component component {
database database {
file file {
folder folder {
frame frame {
hexagon hexagon {
node node {
package package {
queue queue {
rectangle rectangle {
stack stack {
storage storage {
}
}
}
}
}
}
}
}
}
}
}
}
}
}
}
@enduml
|
- or reverse alphabetical order
🎉 Copied!  | @startuml
storage storage {
stack stack {
rectangle rectangle {
queue queue {
package package {
node node {
hexagon hexagon {
frame frame {
folder folder {
file file {
database database {
component component {
cloud cloud {
card card {
artifact artifact {
}
}
}
}
}
}
}
}
}
}
}
}
}
}
}
@enduml
|
Simple alias with as 🎉 Copied!  | @startuml
node Node1 as n1
node "Node 2" as n2
file f1 as "File 1"
cloud c1 as "this
is
a
cloud"
cloud c2 [this
is
another
cloud]
n1 -> n2
n1 --> f1
f1 -> c1
c1 -> c2
@enduml
|
Examples of long alias 🎉 Copied!  | @startuml
actor "actor" as actorVeryLOOOOOOOOOOOOOOOOOOOg
agent "agent" as agentVeryLOOOOOOOOOOOOOOOOOOOg
artifact "artifact" as artifactVeryLOOOOOOOOOOOOOOOOOOOg
boundary "boundary" as boundaryVeryLOOOOOOOOOOOOOOOOOOOg
card "card" as cardVeryLOOOOOOOOOOOOOOOOOOOg
cloud "cloud" as cloudVeryLOOOOOOOOOOOOOOOOOOOg
collections "collections" as collectionsVeryLOOOOOOOOOOOOOOOOOOOg
component "component" as componentVeryLOOOOOOOOOOOOOOOOOOOg
control "control" as controlVeryLOOOOOOOOOOOOOOOOOOOg
database "database" as databaseVeryLOOOOOOOOOOOOOOOOOOOg
entity "entity" as entityVeryLOOOOOOOOOOOOOOOOOOOg
file "file" as fileVeryLOOOOOOOOOOOOOOOOOOOg
folder "folder" as folderVeryLOOOOOOOOOOOOOOOOOOOg
frame "frame" as frameVeryLOOOOOOOOOOOOOOOOOOOg
hexagon "hexagon" as hexagonVeryLOOOOOOOOOOOOOOOOOOOg
interface "interface" as interfaceVeryLOOOOOOOOOOOOOOOOOOOg
label "label" as labelVeryLOOOOOOOOOOOOOOOOOOOg
node "node" as nodeVeryLOOOOOOOOOOOOOOOOOOOg
package "package" as packageVeryLOOOOOOOOOOOOOOOOOOOg
person "person" as personVeryLOOOOOOOOOOOOOOOOOOOg
queue "queue" as queueVeryLOOOOOOOOOOOOOOOOOOOg
stack "stack" as stackVeryLOOOOOOOOOOOOOOOOOOOg
rectangle "rectangle" as rectangleVeryLOOOOOOOOOOOOOOOOOOOg
storage "storage" as storageVeryLOOOOOOOOOOOOOOOOOOOg
usecase "usecase" as usecaseVeryLOOOOOOOOOOOOOOOOOOOg
@enduml
 |
🎉 Copied!  | @startuml
actor actorVeryLOOOOOOOOOOOOOOOOOOOg as "actor"
agent agentVeryLOOOOOOOOOOOOOOOOOOOg as "agent"
artifact artifactVeryLOOOOOOOOOOOOOOOOOOOg as "artifact"
boundary boundaryVeryLOOOOOOOOOOOOOOOOOOOg as "boundary"
card cardVeryLOOOOOOOOOOOOOOOOOOOg as "card"
cloud cloudVeryLOOOOOOOOOOOOOOOOOOOg as "cloud"
collections collectionsVeryLOOOOOOOOOOOOOOOOOOOg as "collections"
component componentVeryLOOOOOOOOOOOOOOOOOOOg as "component"
control controlVeryLOOOOOOOOOOOOOOOOOOOg as "control"
database databaseVeryLOOOOOOOOOOOOOOOOOOOg as "database"
entity entityVeryLOOOOOOOOOOOOOOOOOOOg as "entity"
file fileVeryLOOOOOOOOOOOOOOOOOOOg as "file"
folder folderVeryLOOOOOOOOOOOOOOOOOOOg as "folder"
frame frameVeryLOOOOOOOOOOOOOOOOOOOg as "frame"
hexagon hexagonVeryLOOOOOOOOOOOOOOOOOOOg as "hexagon"
interface interfaceVeryLOOOOOOOOOOOOOOOOOOOg as "interface"
label labelVeryLOOOOOOOOOOOOOOOOOOOg as "label"
node nodeVeryLOOOOOOOOOOOOOOOOOOOg as "node"
package packageVeryLOOOOOOOOOOOOOOOOOOOg as "package"
person personVeryLOOOOOOOOOOOOOOOOOOOg as "person"
queue queueVeryLOOOOOOOOOOOOOOOOOOOg as "queue"
stack stackVeryLOOOOOOOOOOOOOOOOOOOg as "stack"
rectangle rectangleVeryLOOOOOOOOOOOOOOOOOOOg as "rectangle"
storage storageVeryLOOOOOOOOOOOOOOOOOOOg as "storage"
usecase usecaseVeryLOOOOOOOOOOOOOOOOOOOg as "usecase"
@enduml
 | [Ref. QA-12082]
🎉 Copied!  | @startuml
skinparam rectangle {
roundCorner<<Concept>> 25
}
rectangle "Concept Model" <<Concept>> {
rectangle "Example 1" <<Concept>> as ex1
rectangle "Another rectangle"
}
@enduml
|
roundCorner 🎉 Copied!  | @startuml
skinparam roundCorner 15
actor actor
agent agent
artifact artifact
boundary boundary
card card
circle circle
cloud cloud
collections collections
component component
control control
database database
entity entity
file file
folder folder
frame frame
hexagon hexagon
interface interface
label label
node node
package package
person person
queue queue
rectangle rectangle
stack stack
storage storage
usecase usecase
@enduml
| [Ref. QA-5299, QA-6915, QA-11943]
🎉 Copied!  | @startuml
left to right direction
skinparam nodesep 5
f3 ~~ b3 : ""~~""\n//dotted//
f2 .. b2 : ""..""\n//dashed//
f1 == b1 : ""==""\n//bold//
f0 -- b0 : ""--""\n//plain//
@enduml
|
Type of arrow head 🎉 Copied!  | @startuml
left to right direction
skinparam nodesep 5
f13 --0 b13 : ""--0""
f12 --@ b12 : ""--@""
f11 --:|> b11 : ""--:|>""
f10 --||> b10 : ""--||>""
f9 --|> b9 : ""--|>""
f8 --^ b8 : ""--^ ""
f7 --\\ b7 : ""--\\\\""
f6 --# b6 : ""--# ""
f5 --+ b5 : ""--+ ""
f4 --o b4 : ""--o ""
f3 --* b3 : ""--* ""
f2 -->> b2 : ""-->>""
f1 --> b1 : ""--> ""
f0 -- b0 : ""-- ""
@enduml
|
Type of '0' arrow or circle arrow 🎉 Copied!  | @startuml
left to right direction
skinparam nodesep 5
f10 0--0 b10 : "" 0--0 ""
f9 )--( b9 : "" )--( ""
f8 0)--(0 b8 : "" 0)--(0""
f7 0)-- b7 : "" 0)-- ""
f6 -0)- b6 : "" -0)- ""
f5 -(0)- b5 : "" -(0)-""
f4 -(0- b4 : "" -(0- ""
f3 --(0 b3 : "" --(0 ""
f2 --( b2 : "" --( ""
f1 --0 b1 : "" --0 ""
@enduml
|
Simple element 🎉 Copied!  | @startuml
actor actor #aliceblue;line:blue;line.dotted;text:blue
actor/ "actor/" #aliceblue;line:blue;line.dotted;text:blue
agent agent #aliceblue;line:blue;line.dotted;text:blue
artifact artifact #aliceblue;line:blue;line.dotted;text:blue
boundary boundary #aliceblue;line:blue;line.dotted;text:blue
card card #aliceblue;line:blue;line.dotted;text:blue
circle circle #aliceblue;line:blue;line.dotted;text:blue
cloud cloud #aliceblue;line:blue;line.dotted;text:blue
collections collections #aliceblue;line:blue;line.dotted;text:blue
component component #aliceblue;line:blue;line.dotted;text:blue
control control #aliceblue;line:blue;line.dotted;text:blue
database database #aliceblue;line:blue;line.dotted;text:blue
entity entity #aliceblue;line:blue;line.dotted;text:blue
file file #aliceblue;line:blue;line.dotted;text:blue
folder folder #aliceblue;line:blue;line.dotted;text:blue
frame frame #aliceblue;line:blue;line.dotted;text:blue
hexagon hexagon #aliceblue;line:blue;line.dotted;text:blue
interface interface #aliceblue;line:blue;line.dotted;text:blue
label label #aliceblue;line:blue;line.dotted;text:blue
node node #aliceblue;line:blue;line.dotted;text:blue
package package #aliceblue;line:blue;line.dotted;text:blue
person person #aliceblue;line:blue;line.dotted;text:blue
queue queue #aliceblue;line:blue;line.dotted;text:blue
rectangle rectangle #aliceblue;line:blue;line.dotted;text:blue
stack stack #aliceblue;line:blue;line.dotted;text:blue
storage storage #aliceblue;line:blue;line.dotted;text:blue
usecase usecase #aliceblue;line:blue;line.dotted;text:blue
usecase/ "usecase/" #aliceblue;line:blue;line.dotted;text:blue
@enduml
 |
Nested elementWithout sub-element 🎉 Copied!  | @startuml
artifact artifact #aliceblue;line:blue;line.dotted;text:blue {
}
card card #aliceblue;line:blue;line.dotted;text:blue {
}
cloud cloud #aliceblue;line:blue;line.dotted;text:blue {
}
component component #aliceblue;line:blue;line.dotted;text:blue {
}
database database #aliceblue;line:blue;line.dotted;text:blue {
}
file file #aliceblue;line:blue;line.dotted;text:blue {
}
folder folder #aliceblue;line:blue;line.dotted;text:blue {
}
frame frame #aliceblue;line:blue;line.dotted;text:blue {
}
hexagon hexagon #aliceblue;line:blue;line.dotted;text:blue {
}
node node #aliceblue;line:blue;line.dotted;text:blue {
}
package package #aliceblue;line:blue;line.dotted;text:blue {
}
queue queue #aliceblue;line:blue;line.dotted;text:blue {
}
rectangle rectangle #aliceblue;line:blue;line.dotted;text:blue {
}
stack stack #aliceblue;line:blue;line.dotted;text:blue {
}
storage storage #aliceblue;line:blue;line.dotted;text:blue {
}
@enduml
|
With sub-element 🎉 Copied!  | @startuml
artifact artifactVeryLOOOOOOOOOOOOOOOOOOOg as "artifact" #aliceblue;line:blue;line.dotted;text:blue {
file f1
}
card cardVeryLOOOOOOOOOOOOOOOOOOOg as "card" #aliceblue;line:blue;line.dotted;text:blue {
file f2
}
cloud cloudVeryLOOOOOOOOOOOOOOOOOOOg as "cloud" #aliceblue;line:blue;line.dotted;text:blue {
file f3
}
component componentVeryLOOOOOOOOOOOOOOOOOOOg as "component" #aliceblue;line:blue;line.dotted;text:blue {
file f4
}
database databaseVeryLOOOOOOOOOOOOOOOOOOOg as "database" #aliceblue;line:blue;line.dotted;text:blue {
file f5
}
file fileVeryLOOOOOOOOOOOOOOOOOOOg as "file" #aliceblue;line:blue;line.dotted;text:blue {
file f6
}
folder folderVeryLOOOOOOOOOOOOOOOOOOOg as "folder" #aliceblue;line:blue;line.dotted;text:blue {
file f7
}
frame frameVeryLOOOOOOOOOOOOOOOOOOOg as "frame" #aliceblue;line:blue;line.dotted;text:blue {
file f8
}
hexagon hexagonVeryLOOOOOOOOOOOOOOOOOOOg as "hexagon" #aliceblue;line:blue;line.dotted;text:blue {
file f9
}
node nodeVeryLOOOOOOOOOOOOOOOOOOOg as "node" #aliceblue;line:blue;line.dotted;text:blue {
file f10
}
package packageVeryLOOOOOOOOOOOOOOOOOOOg as "package" #aliceblue;line:blue;line.dotted;text:blue {
file f11
}
queue queueVeryLOOOOOOOOOOOOOOOOOOOg as "queue" #aliceblue;line:blue;line.dotted;text:blue {
file f12
}
rectangle rectangleVeryLOOOOOOOOOOOOOOOOOOOg as "rectangle" #aliceblue;line:blue;line.dotted;text:blue {
file f13
}
stack stackVeryLOOOOOOOOOOOOOOOOOOOg as "stack" #aliceblue;line:blue;line.dotted;text:blue {
file f14
}
storage storageVeryLOOOOOOOOOOOOOOOOOOOg as "storage" #aliceblue;line:blue;line.dotted;text:blue {
file f15
}
@enduml
 |
Simple elementGlobal style (on componentDiagram) 🎉 Copied!  | @startuml
<style>
componentDiagram {
BackGroundColor palegreen
LineThickness 1
LineColor red
}
document {
BackGroundColor white
}
</style>
actor actor
actor/ "actor/"
agent agent
artifact artifact
boundary boundary
card card
circle circle
cloud cloud
collections collections
component component
control control
database database
entity entity
file file
folder folder
frame frame
hexagon hexagon
interface interface
label label
node node
package package
person person
queue queue
rectangle rectangle
stack stack
storage storage
usecase usecase
usecase/ "usecase/"
@enduml
|
Style for each element 🎉 Copied!  | @startuml
<style>
actor {
BackGroundColor #f80c12
LineThickness 1
LineColor black
}
agent {
BackGroundColor #f80c12
LineThickness 1
LineColor black
}
artifact {
BackGroundColor #ee1100
LineThickness 1
LineColor black
}
boundary {
BackGroundColor #ee1100
LineThickness 1
LineColor black
}
card {
BackGroundColor #ff3311
LineThickness 1
LineColor black
}
circle {
BackGroundColor #ff3311
LineThickness 1
LineColor black
}
cloud {
BackGroundColor #ff4422
LineThickness 1
LineColor black
}
collections {
BackGroundColor #ff4422
LineThickness 1
LineColor black
}
component {
BackGroundColor #ff6644
LineThickness 1
LineColor black
}
control {
BackGroundColor #ff6644
LineThickness 1
LineColor black
}
database {
BackGroundColor #ff9933
LineThickness 1
LineColor black
}
entity {
BackGroundColor #feae2d
LineThickness 1
LineColor black
}
file {
BackGroundColor #feae2d
LineThickness 1
LineColor black
}
folder {
BackGroundColor #ccbb33
LineThickness 1
LineColor black
}
frame {
BackGroundColor #d0c310
LineThickness 1
LineColor black
}
hexagon {
BackGroundColor #aacc22
LineThickness 1
LineColor black
}
interface {
BackGroundColor #69d025
LineThickness 1
LineColor black
}
label {
BackGroundColor black
LineThickness 1
LineColor black
}
node {
BackGroundColor #22ccaa
LineThickness 1
LineColor black
}
package {
BackGroundColor #12bdb9
LineThickness 1
LineColor black
}
person {
BackGroundColor #11aabb
LineThickness 1
LineColor black
}
queue {
BackGroundColor #11aabb
LineThickness 1
LineColor black
}
rectangle {
BackGroundColor #4444dd
LineThickness 1
LineColor black
}
stack {
BackGroundColor #3311bb
LineThickness 1
LineColor black
}
storage {
BackGroundColor #3b0cbd
LineThickness 1
LineColor black
}
usecase {
BackGroundColor #442299
LineThickness 1
LineColor black
}
</style>
actor actor
actor/ "actor/"
agent agent
artifact artifact
boundary boundary
card card
circle circle
cloud cloud
collections collections
component component
control control
database database
entity entity
file file
folder folder
frame frame
hexagon hexagon
interface interface
label label
node node
package package
person person
queue queue
rectangle rectangle
stack stack
storage storage
usecase usecase
usecase/ "usecase/"
@enduml
 | [Ref. QA-13261]Nested element (without level)Global style (on componentDiagram) 🎉 Copied!  | @startuml
<style>
componentDiagram {
BackGroundColor palegreen
LineThickness 2
LineColor red
}
</style>
artifact artifact {
}
card card {
}
cloud cloud {
}
component component {
}
database database {
}
file file {
}
folder folder {
}
frame frame {
}
hexagon hexagon {
}
node node {
}
package package {
}
queue queue {
}
rectangle rectangle {
}
stack stack {
}
storage storage {
}
@enduml
|
Style for each nested element 🎉 Copied!  | @startuml
<style>
artifact {
BackGroundColor #ee1100
LineThickness 1
LineColor black
}
card {
BackGroundColor #ff3311
LineThickness 1
LineColor black
}
cloud {
BackGroundColor #ff4422
LineThickness 1
LineColor black
}
component {
BackGroundColor #ff6644
LineThickness 1
LineColor black
}
database {
BackGroundColor #ff9933
LineThickness 1
LineColor black
}
file {
BackGroundColor #feae2d
LineThickness 1
LineColor black
}
folder {
BackGroundColor #ccbb33
LineThickness 1
LineColor black
}
frame {
BackGroundColor #d0c310
LineThickness 1
LineColor black
}
hexagon {
BackGroundColor #aacc22
LineThickness 1
LineColor black
}
node {
BackGroundColor #22ccaa
LineThickness 1
LineColor black
}
package {
BackGroundColor #12bdb9
LineThickness 1
LineColor black
}
queue {
BackGroundColor #11aabb
LineThickness 1
LineColor black
}
rectangle {
BackGroundColor #4444dd
LineThickness 1
LineColor black
}
stack {
BackGroundColor #3311bb
LineThickness 1
LineColor black
}
storage {
BackGroundColor #3b0cbd
LineThickness 1
LineColor black
}
</style>
artifact artifact {
}
card card {
}
cloud cloud {
}
component component {
}
database database {
}
file file {
}
folder folder {
}
frame frame {
}
hexagon hexagon {
}
node node {
}
package package {
}
queue queue {
}
rectangle rectangle {
}
stack stack {
}
storage storage {
}
@enduml
 |
Nested element (with one level)Global style (on componentDiagram) 🎉 Copied!  | @startuml
<style>
componentDiagram {
BackGroundColor palegreen
LineThickness 1
LineColor red
}
document {
BackGroundColor white
}
</style>
artifact e1 as "artifact" {
file f1
}
card e2 as "card" {
file f2
}
cloud e3 as "cloud" {
file f3
}
component e4 as "component" {
file f4
}
database e5 as "database" {
file f5
}
file e6 as "file" {
file f6
}
folder e7 as "folder" {
file f7
}
frame e8 as "frame" {
file f8
}
hexagon e9 as "hexagon" {
file f9
}
node e10 as "node" {
file f10
}
package e11 as "package" {
file f11
}
queue e12 as "queue" {
file f12
}
rectangle e13 as "rectangle" {
file f13
}
stack e14 as "stack" {
file f14
}
storage e15 as "storage" {
file f15
}
@enduml
|
Style for each nested element 🎉 Copied!  | @startuml
<style>
artifact {
BackGroundColor #ee1100
LineThickness 1
LineColor black
}
card {
BackGroundColor #ff3311
LineThickness 1
LineColor black
}
cloud {
BackGroundColor #ff4422
LineThickness 1
LineColor black
}
component {
BackGroundColor #ff6644
LineThickness 1
LineColor black
}
database {
BackGroundColor #ff9933
LineThickness 1
LineColor black
}
file {
BackGroundColor #feae2d
LineThickness 1
LineColor black
}
folder {
BackGroundColor #ccbb33
LineThickness 1
LineColor black
}
frame {
BackGroundColor #d0c310
LineThickness 1
LineColor black
}
hexagon {
BackGroundColor #aacc22
LineThickness 1
LineColor black
}
node {
BackGroundColor #22ccaa
LineThickness 1
LineColor black
}
package {
BackGroundColor #12bdb9
LineThickness 1
LineColor black
}
queue {
BackGroundColor #11aabb
LineThickness 1
LineColor black
}
rectangle {
BackGroundColor #4444dd
LineThickness 1
LineColor black
}
stack {
BackGroundColor #3311bb
LineThickness 1
LineColor black
}
storage {
BackGroundColor #3b0cbd
LineThickness 1
LineColor black
}
</style>
artifact e1 as "artifact" {
file f1
}
card e2 as "card" {
file f2
}
cloud e3 as "cloud" {
file f3
}
component e4 as "component" {
file f4
}
database e5 as "database" {
file f5
}
file e6 as "file" {
file f6
}
folder e7 as "folder" {
file f7
}
frame e8 as "frame" {
file f8
}
hexagon e9 as "hexagon" {
file f9
}
node e10 as "node" {
file f10
}
package e11 as "package" {
file f11
}
queue e12 as "queue" {
file f12
}
rectangle e13 as "rectangle" {
file f13
}
stack e14 as "stack" {
file f14
}
storage e15 as "storage" {
file f15
}
@enduml
 |
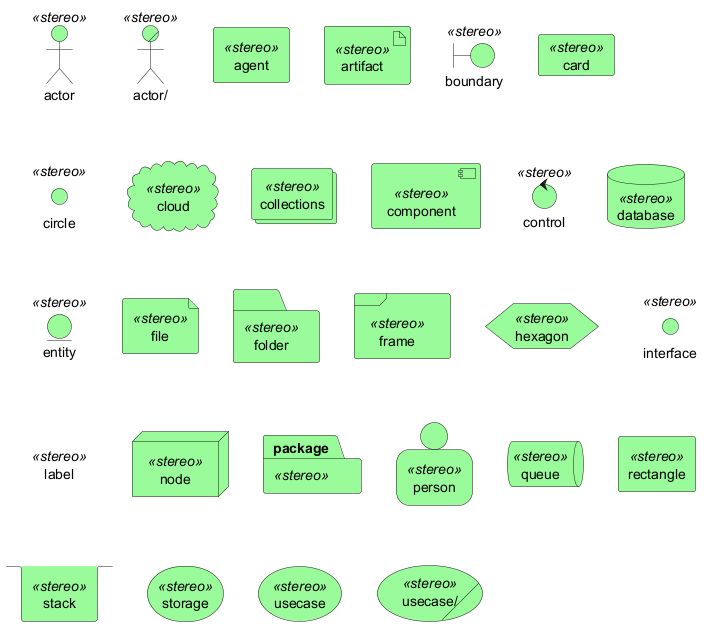
Simple element 🎉 Copied!  | @startuml
<style>
.stereo {
BackgroundColor palegreen
}
</style>
actor actor << stereo >>
actor/ "actor/" << stereo >>
agent agent << stereo >>
artifact artifact << stereo >>
boundary boundary << stereo >>
card card << stereo >>
circle circle << stereo >>
cloud cloud << stereo >>
collections collections << stereo >>
component component << stereo >>
control control << stereo >>
database database << stereo >>
entity entity << stereo >>
file file << stereo >>
folder folder << stereo >>
frame frame << stereo >>
hexagon hexagon << stereo >>
interface interface << stereo >>
label label << stereo >>
node node << stereo >>
package package << stereo >>
person person << stereo >>
queue queue << stereo >>
rectangle rectangle << stereo >>
stack stack << stereo >>
storage storage << stereo >>
usecase usecase << stereo >>
usecase/ "usecase/" << stereo >>
@enduml
|
| |