ArchiMate Diagram

ArchiMate is an open and independent enterprise architecture modeling language that supports the description, analysis, and visualization of architecture within and across business domains. An ArchiMate Diagram provides a structured representation of the various components of an enterprise, their interrelationships, and their integration with IT infrastructure.

While both ArchiMate and UML are modeling languages, they serve different purposes. UML is primarily used for software design and system modeling, focusing on the structural and behavioral aspects of systems. In contrast, ArchiMate is tailored for enterprise architecture, offering a holistic view of the organizational, informational, and technical layers of an enterprise.

Archimate keyword

You can use the archimate keyword to define an element. Stereotype can optionally specify an additional icon. Some colors (Business, Application, Motivation, Strategy, Technology, Physical, Implementation) are also available.

🎉 Copied!

@startuml
archimate #Technology "VPN Server" as vpnServerA <<technology-device>>

rectangle GO #lightgreen
rectangle STOP #red
rectangle WAIT #orange
@enduml

Defining Junctions

Using the circle keyword and the preprocessor, you can also create junctions.

🎉 Copied!

@startuml
!define Junction_Or circle #black
!define Junction_And circle #whitesmoke

Junction_And JunctionAnd
Junction_Or JunctionOr

archimate #Technology "VPN Server" as vpnServerA <<technology-device>>

rectangle GO #lightgreen
rectangle STOP #red
rectangle WAIT #orange
GO -up-> JunctionOr
STOP -up-> JunctionOr
STOP -down-> JunctionAnd
WAIT -down-> JunctionAnd
@enduml

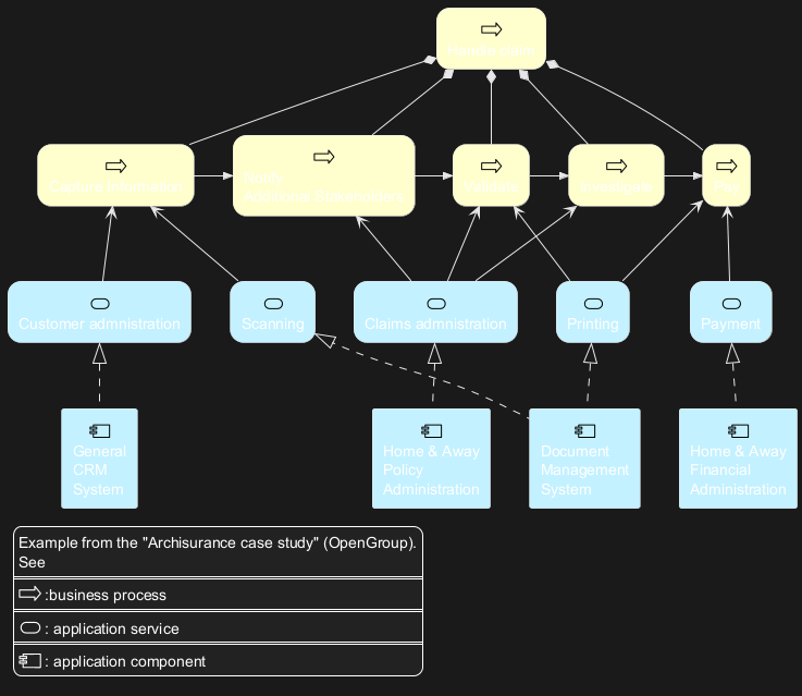
Ejemplo 1

🎉 Copied!

@startuml
skinparam rectangle<<behavior>> {
	roundCorner 25
}
sprite $bProcess jar:archimate/business-process
sprite $aService jar:archimate/application-service
sprite $aComponent jar:archimate/application-component

rectangle "Handle claim"  as HC <<$bProcess>><<behavior>> #Business
rectangle "Capture Information"  as CI <<$bProcess>><<behavior>> #Business
rectangle "Notify\nAdditional Stakeholders" as NAS <<$bProcess>><<behavior>> #Business
rectangle "Validate" as V <<$bProcess>><<behavior>> #Business
rectangle "Investigate" as I <<$bProcess>><<behavior>> #Business
rectangle "Pay" as P <<$bProcess>><<behavior>> #Business

HC *-down- CI
HC *-down- NAS
HC *-down- V
HC *-down- I
HC *-down- P

CI -right->> NAS
NAS -right->> V
V -right->> I
I -right->> P

rectangle "Scanning" as scanning <<$aService>><<behavior>> #Application
rectangle "Customer admnistration" as customerAdministration <<$aService>><<behavior>> #Application
rectangle "Claims admnistration" as claimsAdministration <<$aService>><<behavior>> #Application
rectangle Printing <<$aService>><<behavior>> #Application
rectangle Payment <<$aService>><<behavior>> #Application

scanning -up-> CI
customerAdministration  -up-> CI
claimsAdministration -up-> NAS
claimsAdministration -up-> V
claimsAdministration -up-> I
Payment -up-> P

Printing -up-> V
Printing -up-> P

rectangle "Document\nManagement\nSystem" as DMS <<$aComponent>> #Application
rectangle "General\nCRM\nSystem" as CRM <<$aComponent>>  #Application
rectangle "Home & Away\nPolicy\nAdministration" as HAPA <<$aComponent>> #Application
rectangle "Home & Away\nFinancial\nAdministration" as HFPA <<$aComponent>>  #Application

DMS .up.|> scanning
DMS .up.|> Printing
CRM .up.|> customerAdministration
HAPA .up.|> claimsAdministration
HFPA .up.|> Payment

legend left
Example from the "Archisurance case study" (OpenGroup).
See
====
<$bProcess> :business process
====
<$aService> : application service
====
<$aComponent> : application component
endlegend
@enduml

WARNING
 This translation need to be updated. 
WARNING

Example 2

🎉 Copied!

@startuml
skinparam roundcorner 25
rectangle "Capture Information"  as CI <<$archimate/business-process>> #Business
@enduml

List possible sprites

You can list all possible sprites for Archimate using the following diagram:

🎉 Copied!

@startuml
listsprite
@enduml

ArchiMate Macros

Archimate Macros and Library

A list of Archimate macros are defined Archimate-PlantUML here which simplifies the creation of ArchiMate diagrams, and Archimate is natively on the Standard Library of PlantUML.

Archimate elements

Using the macros, creation of ArchiMate elements are done using the following format: Category_ElementName(nameOfTheElement, "description")

For example:
  • To define a Stakeholder element, which is part of Motivation category, the syntax will be Motivation_Stakeholder(StakeholderElement, "Stakeholder Description"):

🎉 Copied!

@startuml
!include <archimate/Archimate>
Motivation_Stakeholder(StakeholderElement, "Stakeholder Description")
@enduml

  • To define a Business Service element, Business_Service(BService, "Business Service"):

🎉 Copied!

@startuml
!include <archimate/Archimate>
Business_Service(BService, "Business Service")
@enduml

Archimate relationships

The ArchiMate relationships are defined with the following pattern: Rel_RelationType(fromElement, toElement, "description") and to define the direction/orientation of the two elements: Rel_RelationType_Direction(fromElement, toElement, "description")

The RelationTypes supported are:
  • Access
  • Aggregation
  • Assignment
  • Association
  • Composition
  • Flow
  • Influence
  • Realization
  • Serving
  • Specialization
  • Triggering

The Directions supported are:
  • Up
  • Down
  • Left
  • Right

For example:
  • To denote a composition relationship between the Stakeholder and Business Service defined above, the syntax will be
Rel_Composition(StakeholderElement, BService, "Description for the relationship")

🎉 Copied!

@startuml
!include <archimate/Archimate>
Motivation_Stakeholder(StakeholderElement, "Stakeholder Description")
Business_Service(BService, "Business Service")
Rel_Composition(StakeholderElement, BService, "Description for the relationship")
@enduml

  • Unordered List ItemTo orient the two elements in top - down position, the syntax will be
Rel_Composition_Down(StakeholderElement, BService, "Description for the relationship")

🎉 Copied!

@startuml
!include <archimate/Archimate>
Motivation_Stakeholder(StakeholderElement, "Stakeholder Description")
Business_Service(BService, "Business Service")
Rel_Composition_Down(StakeholderElement, BService, "Description for the relationship")
@enduml

Appendice: Examples of all Archimate RelationTypes

🎉 Copied!

@startuml
left to right direction
skinparam nodesep 4
!include <archimate/Archimate>
Rel_Triggering(i15, j15, Triggering)
Rel_Specialization(i14, j14, Specialization)
Rel_Serving(i13, j13, Serving)
Rel_Realization(i12, j12, Realization)
Rel_Influence(i11, j11, Influence)
Rel_Flow(i10, j10, Flow)
Rel_Composition(i9, j9, Composition)
Rel_Association_dir(i8, j8, Association_dir)
Rel_Association(i7, j7, Association)
Rel_Assignment(i6, j6, Assignment)
Rel_Aggregation(i5, j5, Aggregation)
Rel_Access_w(i4, j4, Access_w)
Rel_Access_rw(i3, j3, Access_rw)
Rel_Access_r(i2, j2, Access_r)
Rel_Access(i1, j1, Access)
@enduml

🎉 Copied!

@startuml
title ArchiMate Relationships Overview
skinparam nodesep 5
<style>
interface {
    shadowing 0
    backgroundcolor transparent
    linecolor transparent
    FontColor transparent
}
</style>
!include <archimate/Archimate>
left to right direction

rectangle Other {
() i14
() j14
}


rectangle Dynamic {
() i10
() j10
() i15
() j15
}

rectangle Dependency {
() i13
() j13
() i4
() j4
() i11
() j11
() i7
() j7
}

rectangle Structural {
() i9
() j9
() i5
() j5
() i6
() j6
() i12
() j12
}

Rel_Triggering(i15, j15, Triggering)
Rel_Specialization(i14, j14, Specialization)
Rel_Serving(i13, j13, Serving)
Rel_Realization(i12, j12, Realization)
Rel_Influence(i11, j11, Influence)
Rel_Flow(i10, j10, Flow)
Rel_Composition(i9, j9, Composition)
Rel_Association_dir(i7, j7, \nAssociation_dir)
Rel_Association(i7, j7, Association)
Rel_Assignment(i6, j6, Assignment)
Rel_Aggregation(i5, j5, Aggregation)
Rel_Access_w(i4, j4, Access_w)
Rel_Access_rw(i4, j4, Access_rw)
Rel_Access_r(i4, j4, Access_r)
Rel_Access(i4, j4, Access)
@enduml

[Adapted from Archimate PR#25]


Privacy Policy      Advertise