archimate で定義します。
ステレオタイプとして、アイコンを使うことができます。 使用できるアイコンの一覧は、[#使用できるアイコン一覧|こちらを参照してください。]
HTMLのカラーネームを使って、色の変更ができます。 また、いくつかのキーワード(Business, Application, Motivation, Strategy, Technology, Physical, Implementation)を使うこともできます。
| 
🎉 Copied!
 |   | 
circle を定義し、使用してください。
| 
🎉 Copied!
 |   | 
| 
🎉 Copied!
 |   | 
| 
🎉 Copied!
 |   | 
| 
🎉 Copied!
 |   | 
Category_ElementName(nameOfTheElement, "description")
例:
Motivation_Stakeholder(StakeholderElement, "Stakeholder Description"):
| 
🎉 Copied!
 |   | 
Business_Service(BService, "Business Service"):
| 
🎉 Copied!
 |   | 
Rel_RelationType(fromElement, toElement, "description")
また、次のように、2つの要素の方向を定義します:
Rel_RelationType_Direction(fromElement, toElement, "description")
次のRelationTypesがサポートされています:
Directionsがサポートされています:
Rel_Composition(StakeholderElement, BService, "Description for the relationship")
| 
🎉 Copied!
 |   | 
Rel_Composition_Down(StakeholderElement, BService, "Description for the relationship")
| 
🎉 Copied!
 |   | 
| 
🎉 Copied!
 |   | 
| 
🎉 Copied!
 |   | 
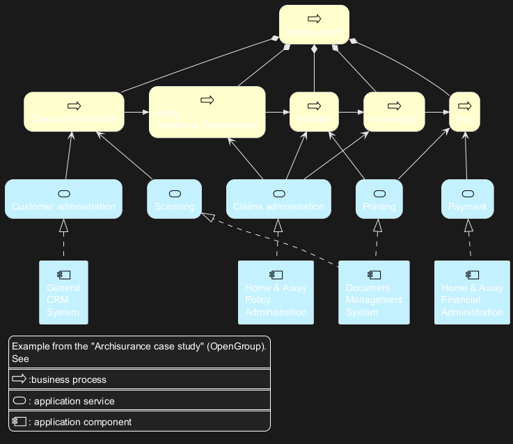
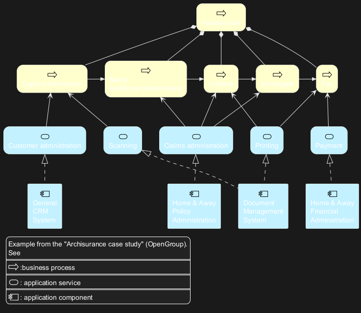
[Adapted from Archimate PR#25]