アクティビティ図(新しい構文)

アクティビティ図に使用されていた以前の構文には、いくつかの制限や保守性の問題がありました。

新しい構文の利点

  • Graphvizに依存しない:* シーケンス図と同様に、新しい構文ではGraphvizをインストールする必要がないため、セットアッププロセスが簡素化されます。
  • メンテナンスの容易さ:

新シンタックスへの移行

互換性を維持するため、旧シンタックスも引き続きサポートしますが、強化された機能と利点を活用するために、新シンタックスに移行することを強くお勧めします。

  • 今すぐ移行して、新しいアクティビティ図のシンタックスで、より合理的で効率的なダイアグラム作成プロセスを体験してください 。

単純なアクティビティ

アクティビティのラベルは:で開始し;で終了します。

テキストの書式設定は、Creole記法のWiki構文を使用して行うことができます。

それらは定義順に暗黙的にリンクされます。

🎉 Copied!

@startuml
:Hello world;
:This is defined on
several **lines**;
@enduml

Other simple action (defined as a list)

Simple action list separated by -

🎉 Copied!

@startuml
- Action 1
- Action 2
- Action 3
@enduml

Simple action list separated by *

With one level

🎉 Copied!

@startuml
* Action 1
* Action 2
* Action 3
@enduml

With several levels

🎉 Copied!

@startuml
<style>
element {MinimumWidth 150}
</style>
* Action 1
** Sub-Action 1.1
** Sub-Action 1.2
*** Sub-Action 1.2.1
*** Sub-Action 1.2.2
* Action 2
@enduml

[Ref. GH-2376]

開始/終了

図の開始と終了を示すために、キーワードstartstopを使用できます。

🎉 Copied!

@startuml
start
:Hello world;
:This is defined on
several **lines**;
stop
@enduml

キーワード end もまた使用できます。

🎉 Copied!

@startuml
start
:Hello world;
:This is defined on
several **lines**;
end
@enduml

条件文

図に条件分岐を追加したい場合は、キーワードifthenそしてelseを使用することができます。ラベルは括弧を使用することで与えることができます。

3種類の構文を使うことができます。
  • if (...) then (...)

🎉 Copied!

@startuml

start

if (Graphviz installed?) then (yes)
  :process all\ndiagrams;
else (no)
  :process only
  __sequence__ and __activity__ diagrams;
endif

stop

@enduml

  • if (...) is (...) then

🎉 Copied!

@startuml
if (color?) is (<color:red>red) then
:print red;
else 
:print not red;
@enduml

  • if (...) equals (...) then

🎉 Copied!

@startuml
if (counter?) equals (5) then
:print 5;
else 
:print not 5;
@enduml

[Ref. QA-301]

複数条件(水平モード)

いくつもの条件分岐がある場合には、キーワードelseifを使用できます。(デフォルトで水平モードになります):

🎉 Copied!

@startuml
start
if (condition A) then (yes)
  :Text 1;
elseif (condition B) then (yes)
  :Text 2;
  stop
(no) elseif (condition C) then (yes)
  :Text 3;
(no) elseif (condition D) then (yes)
  :Text 4;
else (nothing)
  :Text else;
endif
stop
@enduml

複数条件(垂直モード)

!pragma useVerticalIf onコマンドを使用すると、垂直モードの分岐になります:

🎉 Copied!

@startuml
!pragma useVerticalIf on
start
if (condition A) then (yes)
  :Text 1;
elseif (condition B) then (yes)
  :Text 2;
  stop
elseif (condition C) then (yes)
  :Text 3;
elseif (condition D) then (yes)
  :Text 4;
else (nothing)
  :Text else;
endif
stop
@enduml

コマンドラインオプション-Pを使用してpragmaを指定することもできます:

java -jar plantuml.jar -PuseVerticalIf=on

[Refs. QA-3931, issue-582]

[Refs. QA-3931, GH-582]

WARNING
 This translation need to be updated. 
WARNING

スイッチとケース [switch, case, endswitch]

switch ,case,endswitch キーワードを使って、図の中にスイッチを入れることができます。

ラベルは括弧を使って提供できます。

🎉 Copied!

@startuml
start
switch (test?)
case ( condition A )
  :Text 1;
case ( condition B ) 
  :Text 2;
case ( condition C )
  :Text 3;
case ( condition D )
  :Text 4;
case ( condition E )
  :Text 5;
endswitch
stop
@enduml

アクションの停止を伴う条件文 [kill, detach]

if 節内でアクションを停止できます。

🎉 Copied!

@startuml
if (condition?) then
  :error;
  stop
endif
#palegreen:action;
@enduml

ただし、明確なアクションで停止したい場合は、キーワード「kill」または「detach」を使用できます:

  • kill

🎉 Copied!

@startuml
if (condition?) then
  #pink:error;
  kill
endif
#palegreen:action;
@enduml

[Ref. QA-265]

  • detach

🎉 Copied!

@startuml
if (condition?) then
  #pink:error;
  detach
endif
#palegreen:action;
@enduml

WARNING
 This translation need to be updated. 
WARNING

繰り返し(後判定)

繰り返し処理(後判定)がある場合には、キーワードrepeatrepeat whileを使用できます。

🎉 Copied!

@startuml

start

repeat
  :read data;
  :generate diagrams;
repeat while (more data?)

stop

@enduml

アクティビティをrepeatの戻り先にすることもできます。また、backwardキーワードを使用して、戻りのパスにアクティビティを挿入することもできます。

🎉 Copied!

@startuml

start

repeat :foo as starting label;
  :read data;
  :generate diagrams;
backward:This is backward;
repeat while (more data?)

stop

@enduml

[Ref. QA-5826]

WARNING
 This translation need to be updated. 
WARNING

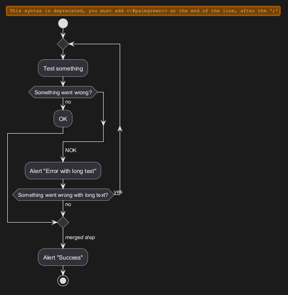
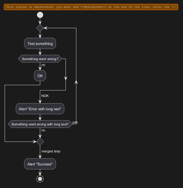
repeat 節を中断する [break]

アクションの後でbreakキーワードを使うと、ループを中断することができます。

🎉 Copied!

@startuml
start
repeat
  :Test something;
    if (Something went wrong?) then (no)
      #palegreen:OK;
      break
    endif
    ->NOK;
    :Alert "Error with long text";
repeat while (Something went wrong with long text?) is (yes) not (no)
->//merged step//;
:Alert "Success";
stop
@enduml

[Ref. QA-6105]

WARNING
 This translation need to be updated. 
WARNING

Goto and Label Processing [label, goto]

⚠ It is currently only experimental 🚧

You can use label and goto keywords to denote goto processing, with:
  • label <label_name>
  • goto <label_name>

🎉 Copied!

@startuml
title Point two queries to same activity\nwith `goto`
start
if (Test Question?) then (yes)
'space label only for alignment
label sp_lab0
label sp_lab1
'real label
label lab
:shared;
else (no)
if (Second Test Question?) then (yes)
label sp_lab2
goto sp_lab1
else
:nonShared;
endif
endif
:merge;
@enduml

[Ref. QA-15026, QA-12526 and initially QA-1626]

繰り返し(前判定)

繰り返し処理(前判定)がある場合には、キーワードwhileendwhileを使用できます。

🎉 Copied!

@startuml

start

while (data available?)
  :read data;
  :generate diagrams;
endwhile

stop

@enduml

キーワードendwhileの後ろ、または、 キーワードisを使用することで、ラベルを与えることができます。

🎉 Copied!

@startuml
while (check filesize ?) is (not empty)
  :read file;
endwhile (empty)
:close file;
@enduml

detachを使用して無限ループを作る場合は、-[hidden]->を使用して不要な矢印を隠すと良いでしょう。

🎉 Copied!

@startuml
:Step 1;
if (condition1) then
  while (loop forever)
   :Step 2;
  endwhile
  -[hidden]->
  detach
else
  :end normally;
  stop
endif
@enduml

WARNING
 This translation need to be updated. 
WARNING

並列処理

キーワードforkfork againそしてend forkまたはend mergeを使用して、並列処理を記述することができます。

単純なfork

🎉 Copied!

@startuml
start
fork
  :action 1;
fork again
  :action 2;
end fork
stop
@enduml

end mergeを使ったfork

🎉 Copied!

@startuml
start
fork
  :action 1;
fork again
  :action 2;
end merge
stop
@enduml

[Ref. QA-5320]

🎉 Copied!

@startuml
start
fork
  :action 1;
fork again
  :action 2;
fork again
  :action 3;
fork again
  :action 4;
end merge
stop
@enduml

🎉 Copied!

@startuml
start
fork
  :action 1;
fork again
  :action 2;
  end
end merge
stop
@enduml

[Ref. QA-13731]

end forkのラベル、またはjoin仕様(UML joinspec):

🎉 Copied!

@startuml
start
fork
  :action A;
fork again
  :action B;
end fork {or}
stop
@enduml

🎉 Copied!

@startuml
start
fork
  :action A;
fork again
  :action B;
end fork {and}
stop
@enduml

[Ref. QA-5346]

その他の例

🎉 Copied!

@startuml

start

if (multiprocessor?) then (yes)
  fork
    :Treatment 1;
  fork again
    :Treatment 2;
  end fork
else (monoproc)
  :Treatment 1;
  :Treatment 2;
endif

@enduml

処理の分岐

Split

splitsplit againend splitキーワードを使って、プロセスの分岐を表すことができます。

🎉 Copied!

@startuml
start
split
   :A;
split again
   :B;
split again
   :C;
split again
   :a;
   :b;
end split
:D;
end
@enduml

入力の分岐(複数開始)

入力の分岐を表現するには、hiddenで矢印を隠します。

🎉 Copied!

@startuml
split
   -[hidden]->
   :A;
split again
   -[hidden]->
   :B;
split again
   -[hidden]->
   :C;
end split
:D;
@enduml

🎉 Copied!

@startuml
split
   -[hidden]->
   :A;
split again
   -[hidden]->
   :a;
   :b;
split again
   -[hidden]->
   (Z)
end split
:D;
@enduml

[Ref. QA-8662]

出力の分岐(複数終了)

出力の分岐を表現するには、killまたはdetachを使用します。

🎉 Copied!

@startuml
start
split
   :A;
   kill
split again
   :B;
   detach
split again
   :C;
   kill
end split
@enduml

🎉 Copied!

@startuml
start
split
   :A;
   kill
split again
   :b;
   :c;
   detach
split again
   (Z)
   detach
split again
   end
split again
   stop
end split
@enduml

注釈

Creole表記のWiki構文を使用することで、テキストの書式設定ができます。

キーワード floating を使用し、注釈を遊離させることもできます。

🎉 Copied!

@startuml

start
:foo1;
floating note left: This is a note
:foo2;
note right
  This note is on several
  //lines// and can
  contain <b>HTML</b>
  ====
  * Calling the method ""foo()"" is prohibited
end note
stop

@enduml

戻り方向(backward)のアクティビティに注釈をつけることもできます。

🎉 Copied!

@startuml
start
repeat :Enter data;
:Submit;
backward :Warning;
note right: Note
repeat while (Valid?) is (No) not (Yes)
stop
@enduml

パーティションにノートを追加することもできます。

🎉 Copied!

@startuml
start
partition "**process** HelloWorld" {
    note
        This is my note
        ----
        //Creole test//
    end note
    :Ready;
    :HelloWorld(i)>
    :Hello-Sent;
}
@enduml

[Ref. QA-2398]

WARNING
 This translation need to be updated. 
WARNING

色指定

各アクティビティに、色を指定することができます。

🎉 Copied!

@startuml

start
:starting progress;
#HotPink:reading configuration files
These files should edited at this point!;
#AAAAAA:ending of the process;

@enduml

グラデーションを使用することもできます。

🎉 Copied!

@startuml
start
partition #red/white testPartition {
        #blue\green:testActivity;
}
@enduml

[Ref. QA-4906]

WARNING
 This translation need to be updated. 
WARNING

矢印無しの線

skinparam ArrowHeadColor noneを指定すると、アクティビティの接続線を矢印無しにすることができます。

🎉 Copied!

@startuml
skinparam ArrowHeadColor none
start
:Hello world;
:This is on defined on
several **lines**;
stop
@enduml

🎉 Copied!

@startuml
skinparam ArrowHeadColor none
start
repeat :Enter data;
:Submit;
backward :Warning;
repeat while (Valid?) is (No) not (Yes)
stop
@enduml

矢印

記号->を用いて、矢印にテキストを添えることができ、また、色を変えることもできます。

点線、破線、太線、または、矢印なし、もまた可能です。

🎉 Copied!

@startuml
:foo1;
-> You can put text on arrows;
if (test) then
  -[#blue]->
  :foo2;
  -[#green,dashed]-> The text can
  also be on several lines
  and **very** long...;
  :foo3;
else
  -[#black,dotted]->
  :foo4;
endif
-[#gray,bold]->
:foo5;
@enduml

Simple colored arrow [link]

You can use simple colored arrow with the link keyword.

🎉 Copied!

@startuml
:a;
link #blue
:b;
@enduml

Multiple colored arrow

You can use multiple colored arrow.

🎉 Copied!

@startuml
skinparam colorArrowSeparationSpace 1
start
-[#red;#green;#orange;#blue]->
if(a?)then(yes)
-[#red]->
:activity;
-[#red]->
if(c?)then(yes)
-[#maroon,dashed]->
else(no)
-[#red]->
if(b?)then(yes)
-[#maroon,dashed]->
else(no)
-[#blue,dashed;dotted]->
:do a;
-[#red]->
:do b;
-[#red]->
endif
-[#red;#maroon,dashed]->
endif
-[#red;#maroon,dashed]->
elseif(e?)then(yes)
-[#green]->
if(c?)then(yes)
-[#maroon,dashed]->
else(no)
-[#green]->
if(d?)then(yes)
-[#maroon,dashed]->
else(no)
-[#green]->
:do something; <<continuous>>
-[#green]->
endif
-[#green;#maroon,dashed]->
partition dummy {
:some function;
}
-[#green;#maroon,dashed]->
endif
-[#green;#maroon,dashed]->

elseif(f?)then(yes)
-[#orange]->
:activity; <<continuous>>
-[#orange]->
else(no)
-[#blue,dashed;dotted]->
endif
stop
@enduml

[Ref. QA-4411]

コネクタ

半角括弧を使用して、コネクタを記述することができます。

🎉 Copied!

@startuml
start
:Some activity;
(A)
detach
(A)
:Other activity;
@enduml

WARNING
 This translation need to be updated. 
WARNING

コネクタの色

コネクタにを設定することができます。

🎉 Copied!

@startuml
start
:The connector below
wishes he was blue;
#blue:(B)
:This next connector
feels that she would
be better off green;
#green:(G)
stop
@enduml

[Ref. QA-10077]

[Ref. QA-19975]
WARNING
 This translation need to be updated. 
WARNING

グループ化(パーティション)

グループ

グループを定義して複数のアクティビティをまとめることができます:

🎉 Copied!

@startuml
start
group Initialization 
    :read config file;
    :init internal variable;
end group
group Running group
    :wait for user interaction;
    :print information;
end group

stop
@enduml

パーティション

パーティションを定義して複数のアクティビティをまとめることができます:

🎉 Copied!

@startuml
start
partition Initialization {
    :read config file;
    :init internal variable;
}
partition Running {
    :wait for user interaction;
    :print information;
}

stop
@enduml

パーティションのを変更することができます:

🎉 Copied!

@startuml
start
partition #lightGreen "Input Interface" {
    :read config file;
    :init internal variable;
}
partition Running {
    :wait for user interaction;
    :print information;
}
stop
@enduml

[Ref. QA-2793]

パーティションにリンクを追加することもできます:

🎉 Copied!

@startuml
start
partition "[[http://plantuml.com partition_name]]" {
    :read doc. on [[http://plantuml.com plantuml_website]];
    :test diagram;
}
end
@enduml

[Ref. QA-542]

グループ、パーティション、パッケージ、四角形、カード

  • グループ(group)、
  • パーティション(partition)、
  • パッケージ(package)、
  • 四角形(rectangle)、
  • カード(card)
を定義して複数のアクティビティをまとめることができます:

🎉 Copied!

@startuml
start
group Group
  :Activity;
end group
floating note: Note on Group

partition Partition {
  :Activity;
}
floating note: Note on Partition

package Package {
  :Activity;
}
floating note: Note on Package 

rectangle Rectangle {
  :Activity;
}
floating note: Note on Rectangle 

card Card {
  :Activity;
}
floating note: Note on Card
end
@enduml

WARNING
 This translation need to be updated. 
WARNING

スイムレーン

パイプ記号|を用いて、複数のスイムレーンを定義することができます。

さらに、スイムレーン毎にを変えることができます。

🎉 Copied!

@startuml
|Swimlane1|
start
:foo1;
|#AntiqueWhite|Swimlane2|
:foo2;
:foo3;
|Swimlane1|
:foo4;
|Swimlane2|
:foo5;
stop
@enduml

スイムレーンの中で、if条件文やrepeatwhileのループを使用できます。

🎉 Copied!

@startuml
|#pink|Actor_For_red|
start
if (color?) is (red) then
#pink:**action red**;
:foo1;
else (not red)
|#lightgray|Actor_For_no_red|
#lightgray:**action not red**;
:foo2;
endif
|Next_Actor|
#lightblue:foo3;
:foo4;
|Final_Actor|
#palegreen:foo5;
stop
@enduml

次の構文で、スイムレーンに別名(alias)を付けることができます。
  • |[#<color>|]<swimlane_alias>| <swimlane_title>

🎉 Copied!

@startuml
|#palegreen|f| fisherman
|c| cook
|#gold|e| eater
|f|
start
:go fish;
|c|
:fry fish;
|e|
:eat fish;
stop
@enduml

[Ref. QA-2681]

WARNING
 This translation need to be updated. 
WARNING

矢印の除去(detach, kill)

キーワードdetachまたはkillを使用して、矢印を取り除くことができます。

🎉 Copied!

@startuml
 :start;
 fork
   :foo1;
   :foo2;
 fork again
   :foo3;
   detach
 endfork
 if (foo4) then
   :foo5;
   detach
 endif
 :foo6;
 detach
 :foo7;
 stop
@enduml

  • kill

🎉 Copied!

@startuml
 :start;
 fork
   :foo1;
   :foo2;
 fork again
   :foo3;
   kill
 endfork
 if (foo4) then
   :foo5;
   kill
 endif
 :foo6;
 kill
 :foo7;
 stop
@enduml

Emoji as action (with icon stereotype)

You can use emoji as action, with the stereotype <<icon>>:

🎉 Copied!

@startuml
while (<:cloud_with_rain:>)
  :<:umbrella:>; <<icon>>
endwhile
-<<icon>><:closed_umbrella:>
@enduml

[Ref. GH-2436]

SDL図

終端記号;を置き換えることで、アクティビティの表現形式を変えることができます:
  • |
  • <
  • >
  • /
  • \\
  • ]
  • }

🎉 Copied!

@startuml
:Ready;
:next(o)|
:Receiving;
split
 :nak(i)<
 :ack(o)>
split again
 :ack(i)<
 :next(o)
 on several lines|
 :i := i + 1]
 :ack(o)>
split again
 :err(i)<
 :nak(o)>
split again
 :foo/
split again
 :bar\\
split again
 :i > 5}
stop
end split
:finish;
@enduml

WARNING
 This translation need to be updated. 
WARNING

UML (Unified Modeling Language) Shape (with UML stereotype)

Table of UML Shape Name

Name Stereotype syntax
ObjectNode <<object>>
ObjectNode
typed by signal
<<objectSignal>> or <<object-signal>>
AcceptEventAction
without TimeEvent trigger
<<acceptEvent>> or <<accept-event>>
AcceptEventAction
with TimeEvent trigger
<<timeEvent>> or <<time-event>>
SendSignalAction

SendObjectAction
with signal type
<<sendSignal>> or <<send-signal>>
Trigger <<trigger>>

[Ref. GH-2185]

UML Shape Example using Stereotype

🎉 Copied!

@startuml
:action;
:object; <<object>>

:ObjectNode
typed by signal; <<objectSignal>>

:AcceptEventAction
without TimeEvent trigger; <<acceptEvent>>

:SendSignalAction; <<sendSignal>>

:SendObjectAction
with signal type; <<sendSignal>>

:Trigger; <<trigger>>

:\t\t\t\t\t\tAcceptEventAction
\t\t\t\t\t\twith TimeEvent trigger; <<timeEvent>>
:an action;
@enduml

[Ref. GH-2185, QA-16558, GH-1659]

完全な例

🎉 Copied!

@startuml

start
:ClickServlet.handleRequest();
:new page;
if (Page.onSecurityCheck) then (true)
  :Page.onInit();
  if (isForward?) then (no)
    :Process controls;
    if (continue processing?) then (no)
      stop
    endif

    if (isPost?) then (yes)
      :Page.onPost();
    else (no)
      :Page.onGet();
    endif
    :Page.onRender();
  endif
else (false)
endif

if (do redirect?) then (yes)
  :redirect process;
else
  if (do forward?) then (yes)
    :Forward request;
  else (no)
    :Render page template;
  endif
endif

stop

@enduml

条件のスタイル

insideスタイル(デフォルト)

🎉 Copied!

@startuml
skinparam conditionStyle inside
start
repeat
  :act1;
  :act2;
repeatwhile (<b>end)
:act3;
@enduml

🎉 Copied!

@startuml
start
repeat
  :act1;
  :act2;
repeatwhile (<b>end)
:act3;
@enduml

diamondスタイル

🎉 Copied!

@startuml
skinparam conditionStyle diamond
start
repeat
  :act1;
  :act2;
repeatwhile (<b>end)
:act3;
@enduml

InsideDiamond (またはfoo1)スタイル

🎉 Copied!

@startuml
skinparam conditionStyle InsideDiamond
start
repeat
  :act1;
  :act2;
repeatwhile (<b>end)
:act3;
@enduml

🎉 Copied!

@startuml
skinparam conditionStyle foo1
start
repeat
  :act1;
  :act2;
repeatwhile (<b>end)
:act3;
@enduml

[Ref. QA-1290 and #400]

条件終了のスタイル

diamondスタイル(デフォルト)

  • 分岐が1つの場合

🎉 Copied!

@startuml
skinparam ConditionEndStyle diamond
:A;
if (decision) then (yes)
    :B1;
else (no)
endif
:C;
@enduml

  • 分岐が2つ(B1, B2)の場合

🎉 Copied!

@startuml
skinparam ConditionEndStyle diamond
:A;
if (decision) then (yes)
    :B1;
else (no)
    :B2;
endif
:C;
@enduml
@enduml

水平ライン(hline)スタイル

  • 分岐が1つの場合

🎉 Copied!

@startuml
skinparam ConditionEndStyle hline
:A;
if (decision) then (yes)
    :B1;
else (no)
endif
:C;
@enduml

  • 分岐が2つ(B1, B2)の場合

🎉 Copied!

@startuml
skinparam ConditionEndStyle hline
:A;
if (decision) then (yes)
    :B1;
else (no)
    :B2;
endif
:C;
@enduml
@enduml

[Ref. QA-4015]

グローバル(global)スタイルの使用

スタイル無し(デフォルト)

🎉 Copied!

@startuml
start
:init;
-> test of color;
if (color?) is (<color:red>red) then
:print red;
else 
:print not red;
note right: no color
endif
partition End {
:end;
}
-> this is the end;
end
@enduml

スタイル有り

スタイルを指定して要素の見た目を変更することができます。

🎉 Copied!

@startuml
<style>
activityDiagram {
  BackgroundColor #33668E
  BorderColor #33668E
  FontColor #888
  FontName arial

  diamond {
    BackgroundColor #ccf
    LineColor #00FF00
    FontColor green
    FontName arial
    FontSize 15
  }
  arrow {
    FontColor gold
    FontName arial
    FontSize 15
  }
  partition {
    LineColor red
    FontColor green
    RoundCorner 10
    BackgroundColor PeachPuff
  }
  note {
    FontColor Blue
    LineColor Navy
    BackgroundColor #ccf
  }
}
document {
   BackgroundColor transparent
}
</style>
start
:init;
-> test of color;
if (color?) is (<color:red>red) then
:print red;
else 
:print not red;
note right: no color
endif
partition End {
:end;
}
-> this is the end;
end
@enduml

Creole on Activity

You can use Creole or HTML Creole on Activity diagram:

🎉 Copied!

@startuml
:Creole:
  wave: ~~wave~~
  bold: **bold**
  italics: //italics//
  monospaced: ""monospaced""
  stricken-out: --stricken-out--
  underlined: __underlined__
  not-underlined: ~__not underlined__
  wave-underlined: ~~wave-underlined~~;
:HTML Creole:
  bold: <b>bold
  italics: <i>italics
  monospaced: <font:monospaced>monospaced
  stroked: <s>stroked
  underlined: <u>underlined
  waved: <w>waved
  green-stroked: <s:green>stroked
  red-underlined: <u:red>underlined
  blue-waved: <w:#0000FF>waved
  Blue: <color:blue>Blue
  Orange: <back:orange>Orange background
  big: <size:20>big;
:Graphic:
  OpenIconic: account-login <&account-login> 
  Unicode: This is <U+221E> long
  Emoji: <:calendar:> Calendar
  Image:
  <img:https://plantuml.com/logo3.png>;
@enduml


Privacy Policy      Advertise